With a group of 4 students, a dynamic warehouse for generator storage was designed. From materials, motor choice, and sustainability to safety and software. The earlier stages involved brainstorming and electromechanical tasks within the group of four. Later, the project was divided into two parts: mechanical expertise and electrical/automation expertise. I was part of the latter. In this project, generators were placed on racks alongside a Tesla smart car.

Team members

Electromechanical Engineering Technology

Cyran Degryse

Stan Vanrietvelde

Electrical Engineering Technology (Automation)

Calvin Roets


PLC TwinCAT simulation

A simulation for automated rack control was created. The rack that needs to be freed up will be made accessible by relocating the neighboring racks. All available hardware was taken into account to develop the PLC code. Safety measures were implemented. The code was written in Structured Text with case structures as the baseline.

Electrical panel design

The placement of components in an electrical panel is often an overlooked issue. This aspect has been meticulously addressed with a plan to mitigate EMI (Electromagnetic Interference) and control distortion.

Safety instruction card

Safety is crusial in warehouses. The operation is fully automated under normal conditions, this makes it even more hazardous than manually operated machines. Consequently, safety instruction cards have been created for every zone in the warehouse.

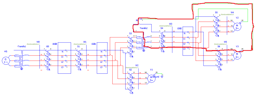
Safety and Eplan

A power scheme was developed, incorporating all electrical plans created in Eplan. Each component on the plan, from transformer to cable, was meticulously chosen. Furthermore, every current path was considered to strategically place safety relays. This to prevent damage to the system and ensuring the safety of individuals near the circuit.

Eplan warehouse

All the electrical plans in the warehouse were made. This inclueded the plc, cable and user information. During this project, I acquired hands-on experience working with Eplan. Teamwork and building skills in the design of comprehensive electrical plans were part of this.

Maak jouw eigen website met JouwWeb